首页
走进正吉
正吉荣誉
新闻中心
正吉新闻
代理公告
行业新闻
业务范围
造价咨询
招标代理
采购代理
工程咨询
决算审计
造价鉴定
政府招标
下载中心
成功案例
人力资源
员工队伍
人才招聘
联系我们
联系方式
收费标准
当前位置:
首页
>
新闻中心
>
行业新闻
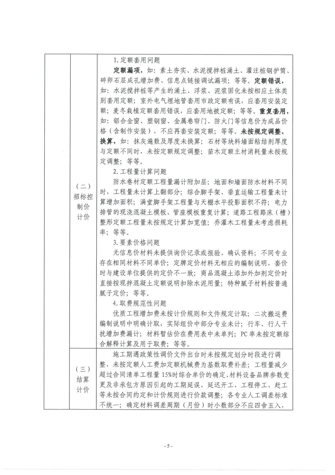
关于规范我市建设工程招标文件计价条款和造价咨询成果文件编制工作的通知
2023/6/16 10:06:25
次
上一篇:
关于做好2023年上半年度宁波高新区初定初级职称工作的通知
下一篇:
“挂证”退出舞台?31个省社保系统全部切换全国系统!人、证、社保合一时代来了