当前位置: 首页  > 新闻中心 > 正吉新闻

突然收到申领稳岗补助短信?谨防受骗!

2021/9/16 11:49:51

      近期,大家可能有收到申领稳岗补助的短信,短信内容为“【政策助手】宁波市政府企业稳岗补助开通申报,您的企业有3000元/人稳岗补助未申领,如何申报(点击链接)退T”。

 

宁波市人力社保部门郑重声明,各级人社部门从未发送过上述短信,请收到此类短信的单位及个人千万不要点开链接,以免上当受骗!


宁波市2020年度稳岗返还(稳岗补贴)目前正在系统调试中,如启动申报工作,将通过宁波市人力资源和社会保障网、宁波人社微信公众号、甬上乐业微信公众号等官方渠道发布信息。


届时,可通过浙里办APP浙江政务服务网进行申报,其余均为非官方认证的途径,请注意辨别。


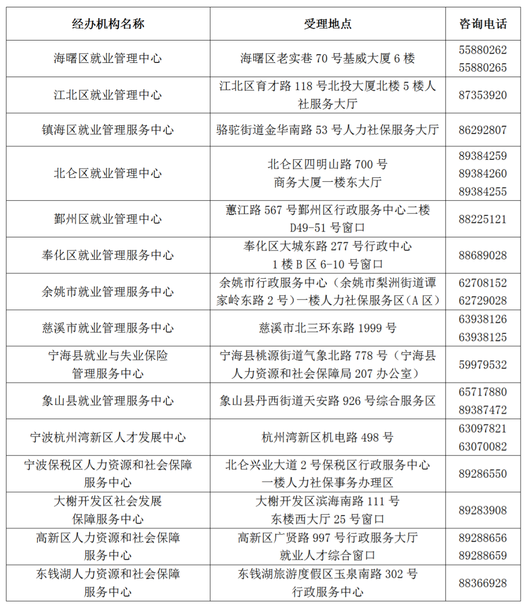
  申领稳岗返还(稳岗补贴)相关问题,可致电各区县(市)失业保险经办机构咨询。